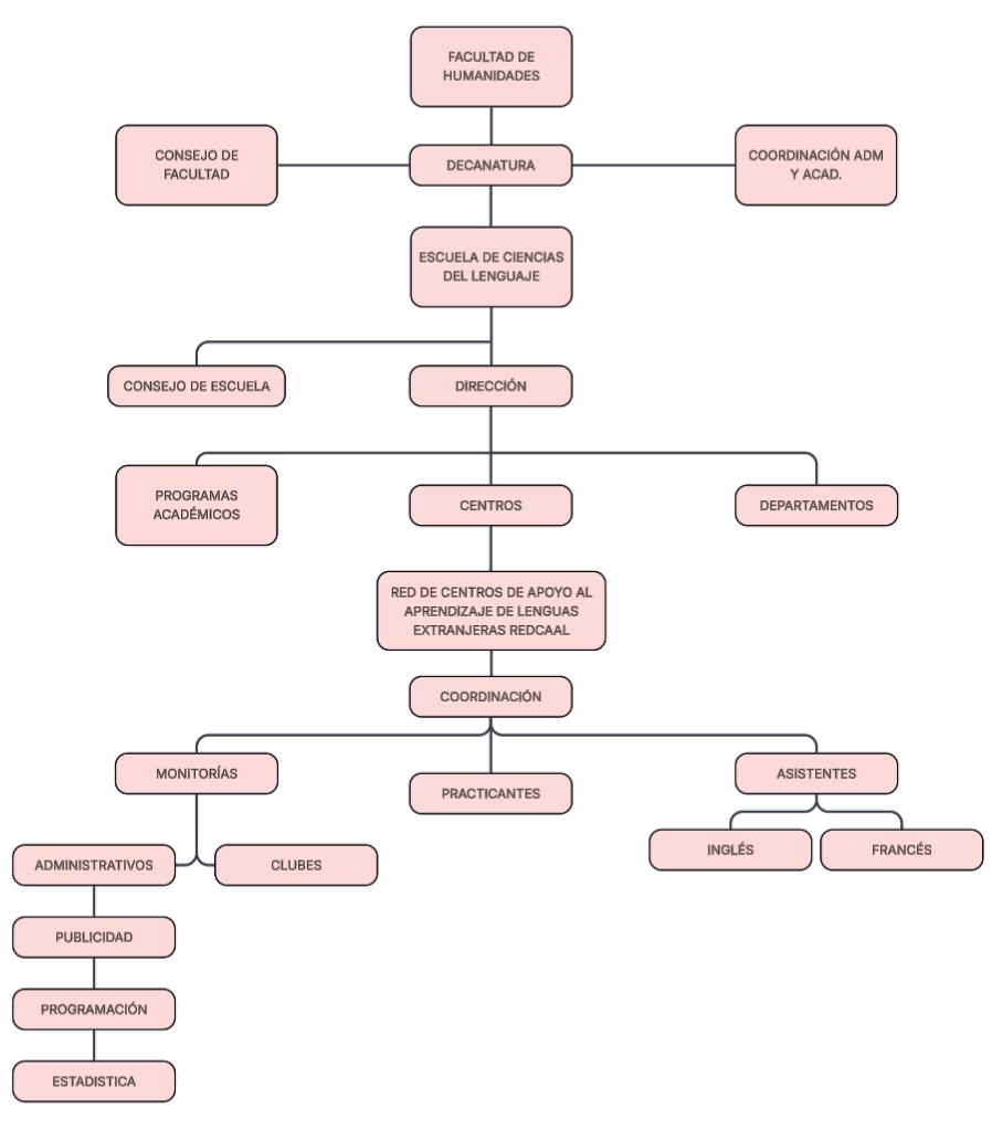
Red CAAL - Red de Centros de Apoyo para el Aprendizaje de Lenguas

BannersPublicidadUH1.svg
BannersPublicidadRedes1.svg
Bannerspgina-AsesoraLauraLee6-10abril.svg
Bannerspgina-AsesoraLydia6-10abril.svg
previous arrow
next arrow
fr

Conócenos


¿Qué es?

La Red CAAL es una red de espacios destinados al aprendizaje de lenguas extranjeras en modalidad autónoma, virtual y multimodal.

A través de sus dos sedes localizadas inicialmente en los campus de San Fernando y Meléndez, la Red CAAL busca apoyar la formación integral de los estudiantes, los profesores y demás miembros de la comunidad universitaria ofreciéndoles formación para un uso comunicativo efectivo de las lenguas extranjeras; prepararlos para la movilidad a otras instituciones educativas extranjeras; dotarlos de herramientas comunicativas que les permitan una rápida y eficaz adaptación al mundo laboral con un alto sentido de responsabilidad, liderazgo y respeto hacia otras culturas y con una actitud de valoración de la propia.

En los centros de la Red CAAL los estudiantes podrán practicar las habilidades adquiridas en clase, además obtendrán nuevos conocimientos de manera autónoma con la interacción con software educativo y la red de aprendizaje telecolaborativo.

También podrán mejorar el dominio de las lenguas extranjeras que estén estudiando o deseen aprender con actividades como: el cinema foro, clubes de conversación en varios idiomas, club de lectura, charlas, talleres y eventos culturales especiales.

 

Trabajo con Facultades

 

Facultad de Ingeniería

Descubre cómo estudiantes, profesores, coordinadores y monitores de ingeniería aprovechan las herramientas de la Red CAAL en la Universidad del Valle para fortalecer sus habilidades en Inglés, Portugués, Alemán y Francés.

 

 

Organigrama